What are Rise-Time Accelerators?

Also known as “one shots,” rise-time accelerators speed up the rising edge of a signal, typically an open-drain signal.

For electrical systems that use an open-drain protocol such as I2C or MDIO, there is sometimes a need for a faster rising edge due to bus capacitance. See these two blog posts for reference material.

What is Rise Time and Fall Time?

What is Open Drain Circuit Topology?

If a signal cannot rise to a valid logic high level (VIH) in time before the sampling clock, a bit could be mis-interpreted as a logic low. I.e. you send a “1” but it registers at the target device as a “0.” Thus you may be in need of additional assistance from a rise-time accelerator.

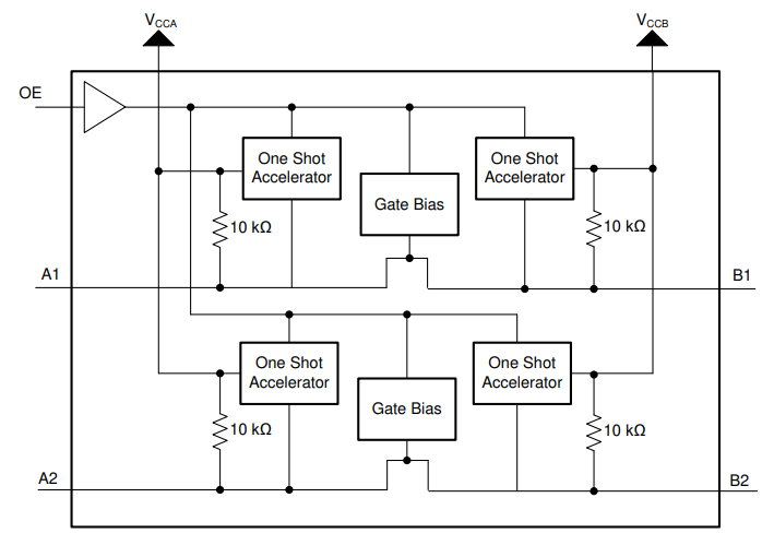
The TXS0102 is a passive level shifter with active accelerators in the device that help to speed up a rising. See the figure below for the internal block diagram.

Functional Block Diagram of the TXS0102

Internal “one shot accelerators” or rise-time accelerators help to speed up the rising edge of a signal.

The one shot accelerator usually implements some type of level based detection. Once the rising edge reaches a certain voltage threshold, the rise-time accelerator triggers.

You can think of a rise-time accelerator as a pull-up FET to VCC.

Rise time accelerator depicted as a pull-up FET to VCC

The MOSFET that connects A1 to A2 is biased by some gate bias circuitry. There is an internal 10k pull-up resistor to VCC and there is a pull-up MOSFET to VCC which acts as the rise-time accelerator.

Upon a rising edge, A1/A2 will reach a specific threshold that triggers the rise-time accelerator.

The rise-time accelerator is enabled once a trigger threshold is met

The rise-time accelerator is enabled once A1/A2 reaches a specific trigger threshold. It enables for a short duration before switching OFF.

The rise-time accelerator or pull-up FET in this case is in parallel with the 10k pull-up resistor. The pull-up FET looks like a strong pull-up resistor in parallel with the 10k, thus the rise-time is decreased drastically.

See the oscilloscope capture of the TCA9416 in action on a rising edge. The TCA9416 implements similar rise-time behavior on this level shifter.

TCA9416 rise-time accelerator on an oscilloscope

Figure 9-2 from the TCA9416 datasheet on page 16/29

The rise-time accelerator is triggered on the rising edge. You can see the two distinct rising edge slopes. The rise-time starts off slow, and then is immediately pulled up to the supply by the accelerator. The rise-time accelerator switches off after a short duration, and is off during the next falling edge to prevent contention.


Previous
Previous

Understanding Battery Consumption

Next
Next

TCA9555 - I2C GPIO Expander Use Cases